新建案/社區
區域找社區
地圖找社區
5年新社區
買屋
全部物件
新上架物件
新降價物件
土地
全部土地
新上架土地
新降價土地
租屋
區域找租
捷運找租
新上架租件
AI 查房價
實價登錄
全部實價
住宅實價
店面實價
土地實價
新聞
下載 APP
經紀人專區
刊登售屋
刊登租屋
開發物件
購買方案
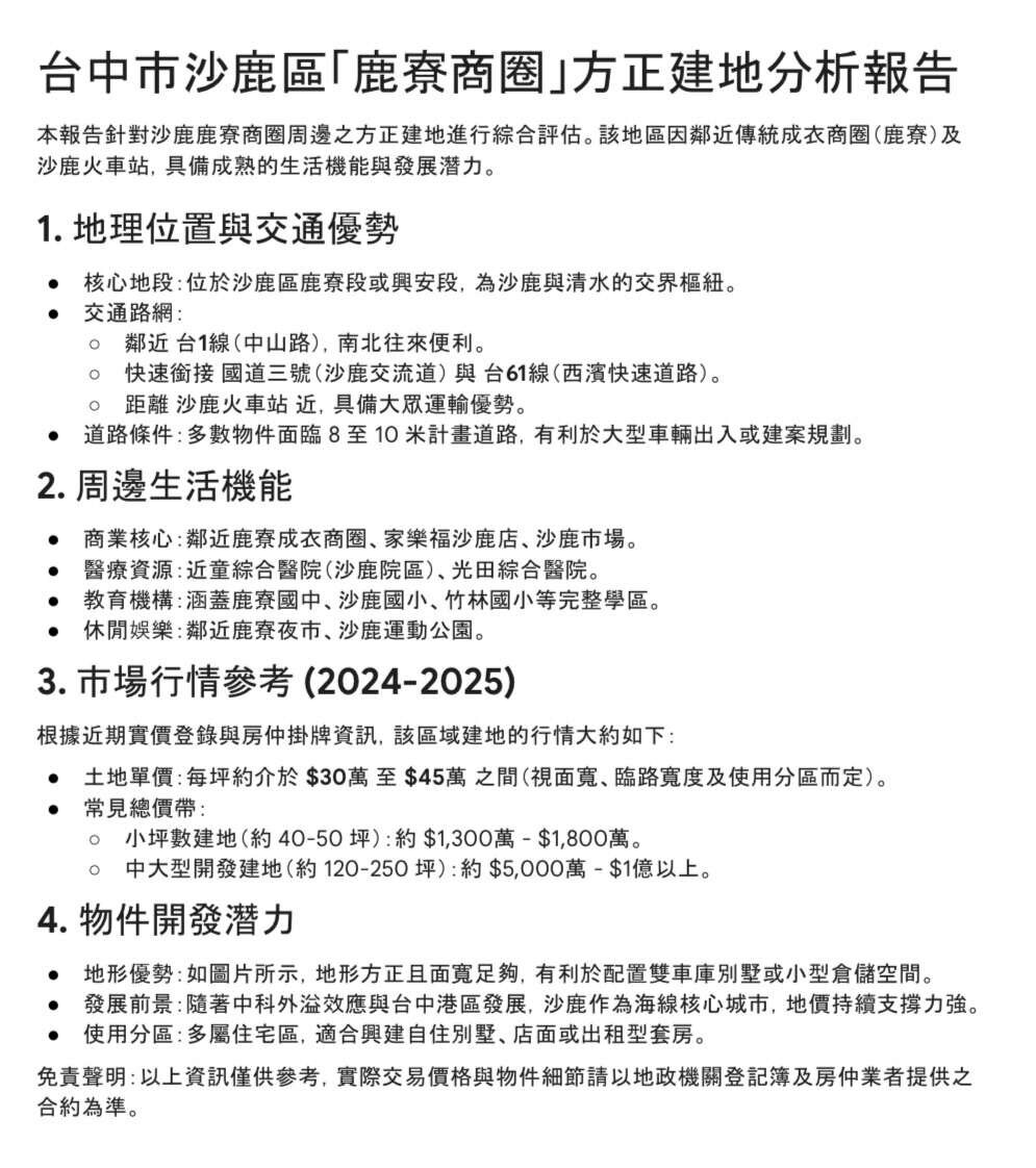
首頁
買屋比價
台中市
大雅區
前村路
大雅先知
房價分析
分享
檢舉
地址
台中市大雅區前村路
地圖
基本資料
型態
華廈
屋齡
31.6年
管理方式
--
格局
3房2廳1衛
座向
坐西朝東
管理費
$700 / 月
樓層
6-7 / 7 樓
公設比
1%
房貸參考
$24,133 /月
使用本息平均攤還法,利率1.935%,貸款成數7成,貸款期限30年,以上資料僅供參考,實際利率與貸款資料請洽各銀行。
社區
大雅先知
坪數說明
建物
29.34 坪
主建物
18.15 坪
附屬建物
2.69 坪
共同使用
0.29 坪
其他
-- 坪
土地
-- 坪
台中市大雅先知臨路6樓大陽台戶
890
萬 (含車位)
>台中市大雅區前村路
大雅先知
型態
華廈
格局
3房2廳1衛
建物
29.34 坪
單價
30.3 萬
樓層
6-7 / 7 樓
屋齡
31.6 年
房屋照片
特色描寫
1.臨路6樓、7樓有大陽台 2.上楓商圈,平面車位,黃昏市場旁 3.近學區,頂樓大平台風景美,視野遼闊
展開看全部
}